めも
Add-ons
MG Pie Selection
Node Wrangler:標準
- MappingとTexture Coordinateノードを作成: Ctrl + T
・Mapping: 位置、回転、スケールを設定するノード
・Texture Coordinate: テクスチャの原点の位置
・・オブジェクト:オブジェクトの原点が始まりの位置になる(原点: オレンジ色の点)
・・右上のオプションから原点だけを移動できる(Ctrl + .)。

- ノード接続: Alt + 右ドラッグ (思い通りのところにつながらないのであまり使わない)
- ノード切断: Ctrl + 右ドラッグ (よく使う)
- Switch Node Type: Shift + S (※Blender4.0~4.5で使えない。5.0で使えるようになっている。)
- ビューに表示: Ctrl + Shift + 左クリック
- ノードをミックス: Ctrl + Shift + 右クリック
ミックスしたいものの上で右クリックし、もう一つのところまでドラッグする

- 複数テクスチャ読み込み、マテリアルの適切なところに挿入: Ctrl + Shift+ T(Add-onsの詳細設定で指定する)
- リルート: Shift + 右ドラッグ
・移動はG
・ワイヤに分岐点を追加

- グループ化: Shift + P
- ラベルを付ける: F2

- 複製: Shift + D
- ワイヤーの色や曲率を変更: Edit > Preferences > Themes > Node Editor
Extra Object(Mesh): 追加するオブジェクトを増やす(Shift + A)

X-Ray Selection Tools: 無料
Textool: 無料
Gravity Collider Bone Physics: 無料
選択ボーンに物理シミュレーションを適用
Rigify:標準 リグ生成
データ読み込み時のエラーは、Permanently allow execution of scripts(ずっとスクリプトの実行を可能にする)をONにしてAllow Execution(実行可能にする)をクリック。
Ignore(無視する)をしてしまうと、Rigifyのパネルが使えなくなる。
Auto Reload: 無料
テクスチャをリロード
Simple Lattice: 無料
Loop Tools:標準
選択エッジをリラックスしたり、円状にしたり 右クリックで表示

Modifier Tools:標準
モディファイアの削除や適用を一括でできる

Export Point Cache Format:標準
エクスポート項目にPointcache(.pcs)を追加
GoB: 無料 ZBrushとのデータやり取り
BSurface:標準
リトポ ペンで格子を描いてポリゴンを作成
Poly Quilt: 無料
・リトポ MayaのQuad Drawみたいな感じ
・ver3.1以降pythonのバージョンが変わっているのでエラーが出る。
対処法)pythonの記述を調整する
C:\Users***\AppData\Roaming\Blender Foundation\Blender\4.0\scripts\addons\PolyQuilt\subtools
・subtool_brush_relax.py
・subtool_brush_move.py
・subtool_brush_delete.py
変更前
bpy.ops.view3d.select_circle( x = coord.x , y = coord.y , radius = radius , wait_for_input=False, mode='SET' )
変更後
bpy.ops.view3d.select_circle( x = int(coord.x), y = int(coord.y) , radius = int(radius) , wait_for_input=False, mode='SET' )
Pie Menuカスタマイズ
Keymap
- Tab for Pie Menu / Pie Menu on Drag: tab

[Tab]でモード切替
・Tab for Pie Menu:ON モードパイメニューを有効に
・Pie Menu on Drag:ON ドラッグしたときにパイメニューが有効になる

- Pie Shading + Extra Shading Pie Meshu Items: Z
デフォルトのシェーディングのパイメニューに項目を追加


3D Viewport Pie Menus
Get ExtensionsからインストールしてAdd-onsに入れる。
- Pie Manipulator: Alt + Spacebar

- 削除: X

- 原点 : Ctrl+Alt+X
原点をオブジェクトの底辺に移動: Origin to Bottom

- Play Animation: Shift + Spacebar
マウスドラッグるとパイメニューが出る。
ドラッグなしだと再生される。

オリジナルPie Menu
- MG Pie Selection: Q (old:Ctrl + Spacebar)
オリジナルのエレメント選択パイメニュー

- [編集] → [プリファレンス] → [アドオン] → [インストール…]からこのファイルを選び、「インストール」→「有効化」
- Qキーにショートカットを登録
- [編集] → [プリファレンス] → [キーマップ]
- 検索欄に
pie_selectと入力 - 見つからない場合は、手動で追加
「3Dビュー」→「3Dビュー(グローバル)」セクションを展開→一番下にある「新規」をクリック
| キー | Q |
| タイプ | Press(押した時) |
| ID名 | wm.call_menu_pie |
| プロパティ → Name | HP_MT_pie_select |
デフォルトでよく使うPie Menu
- スナップ: Shift+S (オブジェクトモードで)

- 視点切り替え: `
日本語配列キーボードには不向き

Navigation
- 選択したものを中心に視点が回転: ON
- 透視投影: OFF 平行投影(Orthographic)を使用している時に、視点を回転させると自動的に透視投影(Perspective Projection)に切り替わってしまうのをOFF
- ズーム方向を反転: マウス: ON

よく使うDefault機能
全般
- クリエイト: Shift + A
- グリッドにスナップ: Ctrl (ex: G >X >Ctrl)
- Editor 切り替え: Shift + F3
- サイドメニューの表示/非表示: N
- コレクションの作成: M
- 名前の変更: F2
- (トランスフォーム)適用、デルタ化: Ctrl +A

■適用: ローカル軸をグローバル軸へ揃える
■デルタ化: ローカル軸は動かず、ゴラン巣フォームの値のみデフォルト値に
■ローカル軸:オブジェクトの原点
location: ローカル座標をワールド原点へ移動

Rotaton:軸の向きをグローバル軸に

Locaton to Deltas: トランスフォームの値を0に

- ペアレント: 子供、親の順で選択 > Ctrl +P
大体Keep Transform(トランスフォームを維持)を使う。

モデリング周り
- エレメント(エッジや頂点)をエッジ上でスライド: G2回
- プロポーショナル変形(スムーズ選択): O (範囲はホイール)
- 選択範囲: Ctrl + テンキー-/+
- ループカット: Ctrl + R
- ループ選択: Alt + 左クリック
- 指定以外の軸でスケール: Shift + X/Y/Z
- 選択範囲の拡大縮小: Ctrl + テンキーの+-
- 選択したものを揃える: S > X/Y/Z > 0(ゼロ)
- プロポーショナル変形: O(オー) 範囲はGキー押してスクロールで調整
- 細分化: Edit Mode > 右クリック > Subdivide (Smoothnessを1にすると球体になる)

カメラ、ビュー
- Xray表示: Alt + Z
- ワイヤーフレーム表示: Shift + Z
- 投影方法の切り替え: 5
- ビューを4分割: Alt + Ctrl + Q
- 選択オブジェクトにズーム: テンキー.
- 全面表示: Ctrl + Space
- 見ている位置にカメラを持ってくる: Ctrl + Alt + テンキー 0
- カメラビュー(アクティブなカメラ視点に切り替え):テンキー 0
サイズはアウトプットプロパティで設定する。
ビューでカメラを動かしたいときは Camera to View をONにする。


- ビューポートでオブジェクトがクリップされる場合: View Clip Start / Endの値を調整する(Maya のNiear Clip Plane / Far Clip Planeのようなもの)
巨大物を作成する場合などEndの値を大きくする

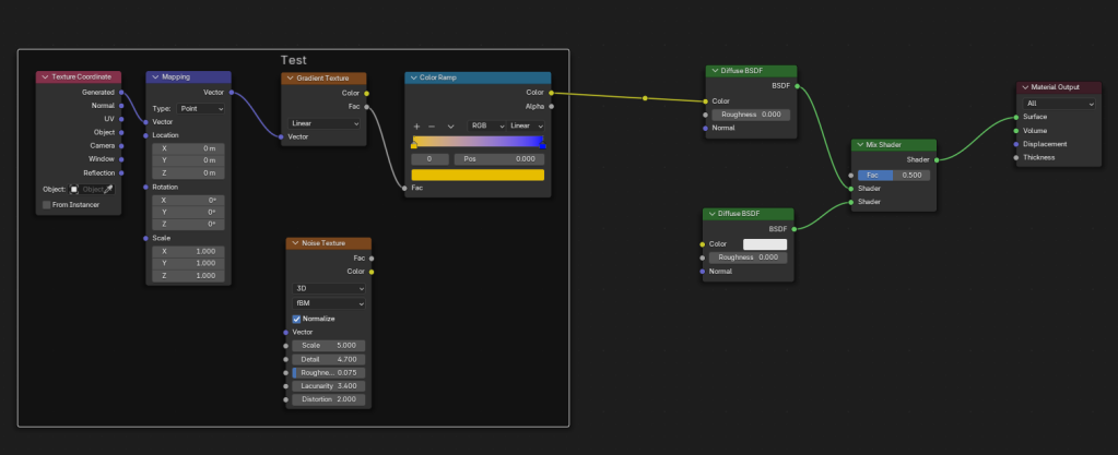
シェーダーエディター
- ノードをグループ化: Ctrl + J
- ルートドットを作成: Shift + RMB (Drag)
- オブジェクトごとで色をランダムにする:オブジェクト情報ノード

UV
- シームを入れる: Edge選択
- 展開: A(メッシュ全選択) > U > 展開

レンダリング
- レンダリング: F12 / 編集 > 画像のレンダリング

コンポジット
- まず最初にUse NodesをONにする

- Denoise: ノイズの除去
- Glare: 輝きの追加

- 背面に表示される画像を画面にフィットさせる: View > Fit

- コンポジットした画像を保存: Renderingタブ > Viewer Nodeに変更 > Image > Save As

ウェイトペイント
- 青が0、赤が1

- グラデーションで塗る: Shift + At を押した後に 左ドラッグ

- グループ
ペイントをすると頂点グループが作成されます。それをパーティクルの密度や長さに指定して、コントロールすることができます。

モディファイア
- シンプル変形: ツイスト、曲げ、テーパー、ストレッチ
- キャスト(成形): 直方体、円柱
コンストレイント
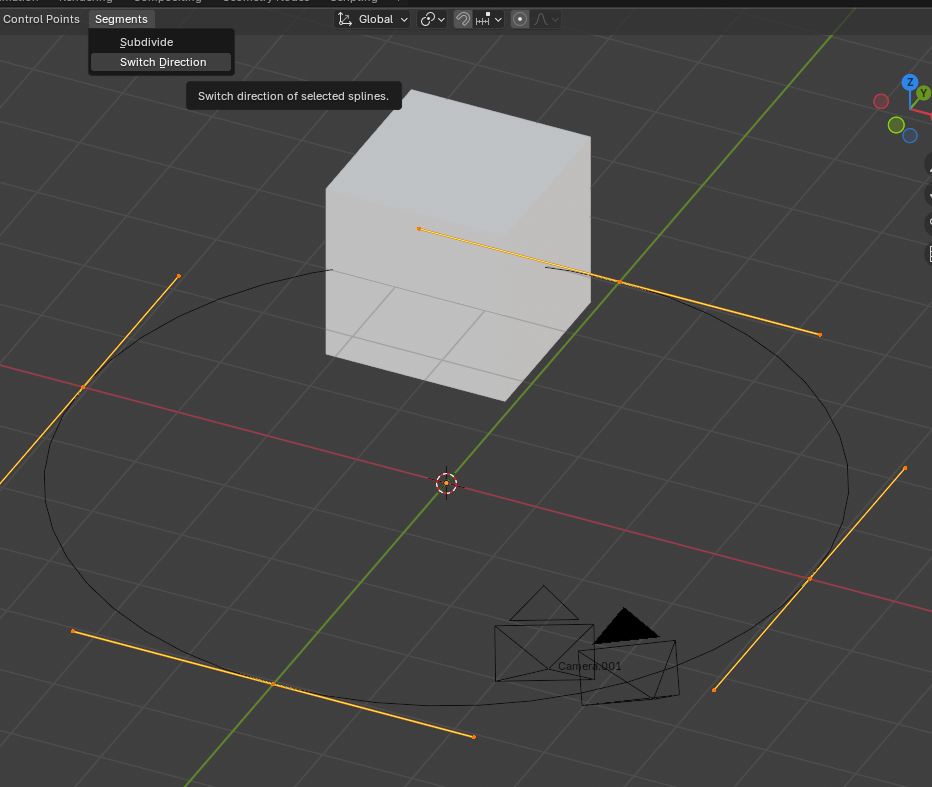
- パスに追従(Follow Path)
追従させたいオブジェクトを選択 > Constraintタブ > Add Object Constraint > Follow Path > Targetで追従させるパスを選択
Animate Pathをクリックすると自動でアニメーションされる。
アニメーションスピード調整は、 Dataタブ > Path Animation > Frames



アニメーションの向きを変えたいときは、Pathを選択 > 編集モードに切り替え > Segments > Switch Direction

アニメーション
- 再生: スペース
- 1フレームに戻す: Shift + ←
使わなくなった設定
- Pie Manipulator: Alt + Spacebar

- Mode Switch:

- Pie Views Menu: Spacebar

設定を移行
Blender の設定・アドオンなどは、すべてユーザーごとの 設定フォルダ に入っています。
C:\Users\<ユーザー名>\AppData\Roaming\Blender Foundation\Blender\<バージョン>\
このフォルダを丸ごとコピーし、Blender は起動していない状態で新しいPCの設定フォルダに上書きするだけでok
- アドオン(含む自作Pythonスクリプト)
- カスタムキーマップ(QキーのPieメニューなど)
- テーマ
- レイアウト設定
- ファイルパス設定(例:テクスチャフォルダ)
アドオンを別フォルダに置いている場合
もし独自の場所にアドオンをインストールしている場合(例:Dドライブなど)、
「プリファレンス → ファイルパス → スクリプト」に登録されているパスもコピーしておきましょう。

